详细说明

蓄电池监控系统

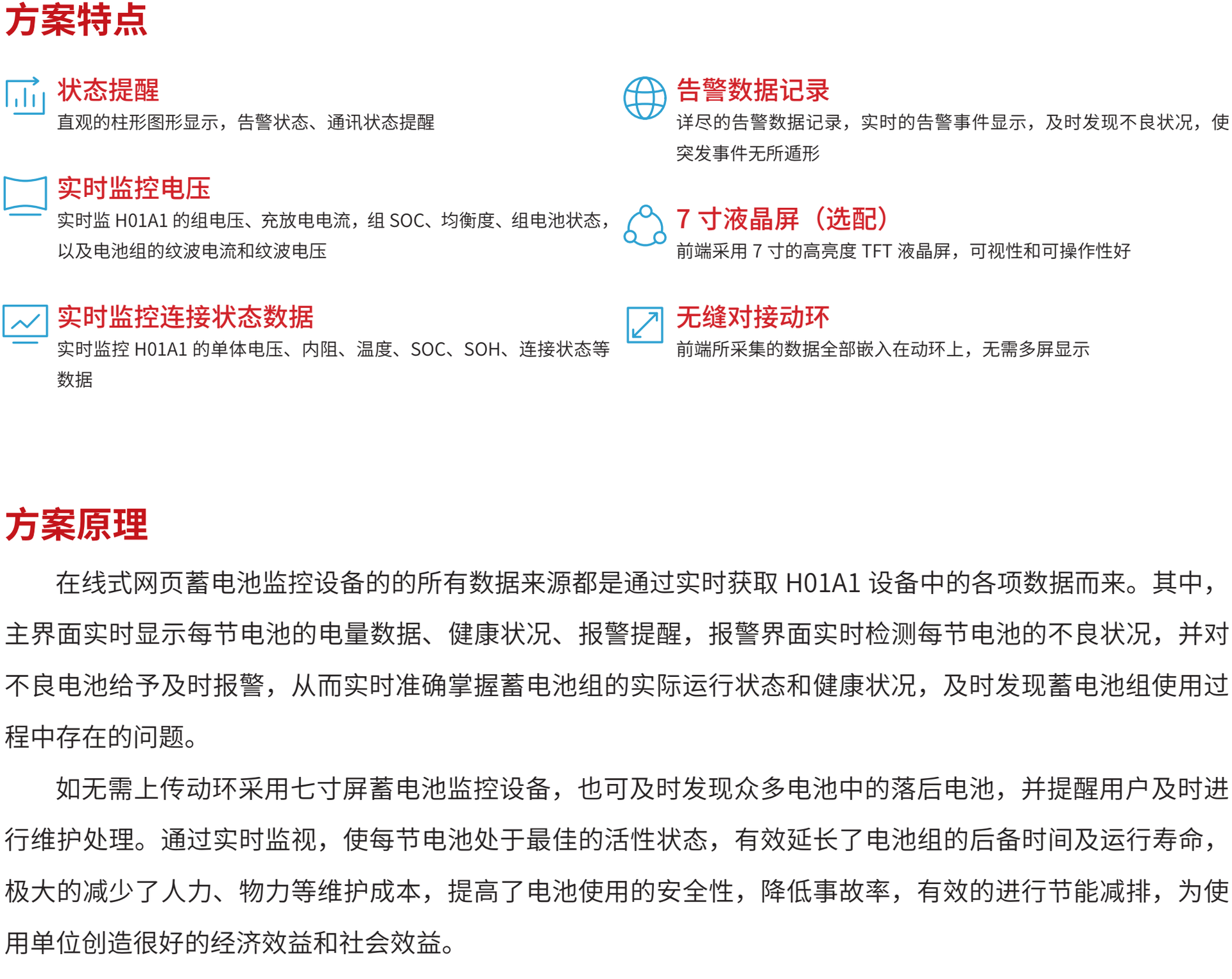
H系列蓄电池监控设备应用于各种蓄电池组的性能检测,综合测量判定电池性能,并对失效电池予以实时显示及实时报警,实现蓄电池检测和失效预期检测的自动化。通过实时监测 H01A1 设备获取的蓄电池电量参数、运行状态等各项数据,实时准确掌握蓄电池组的实际运行状态和健康状况,及时发现蓄电池组使用过程中存在的问题。

指导价格
¥41130.00
产品型号
收藏
产品介绍


产品参数

参数.png

Copyright 2025 宁波弘缔电子科技有限公司  版权所有  浙ICP备2025178526号

联系我们:


地址:浙江省宁波市江北区长兴路618号1号楼一楼A103

电话:0574-86683557

邮箱:18957806917@163.com


×
seo seo